he/him
ML Engineer @GO AI Corp | Deep Learning (Vision, Language & Speech)
2026
ML solution for predicting traffic congestion using video analysis. Implemented YOLO detection, VideoMAE embeddings, and ensemble models.Technologi...
2025
Python project for extracting and processing data from Spotify Web API with OAuth 2.0 authentication and pagination strategies.Technologies: Python...
Open-source toolkit to collect, preprocess, align, and normalize Mooré language speech/text data for low-resource NLP applications.Technologies: Py...
ETL pipelines and Deep Learning models to forecast droughts from satellite data, helping Moroccan farmers optimize water resources.Technologies: Py...
Unsupervised clustering of gene expression data using K-Means and DBSCAN for automatic tumor type identification from TCGA dataset.Technologies: Py...
Real-time streaming mobile assistant using Computer Vision and Speech processing to help visually impaired users navigate their environment.Technol...
2024
2nd place solution at the pan-African Data Science Nations Cup. Developed regression models to predict energy demand across 50+ African countries.T...
Scripts and utilities for fine-tuning Meta’s Massive Multilingual Speech (MMS) adapter models for ASR on low-resource languages like Mooré.Technolo...
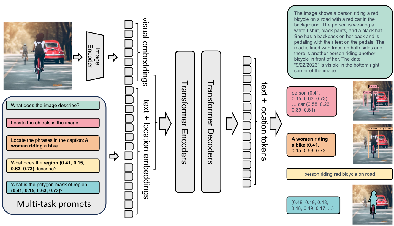
Comprehensive collection of notebooks for Microsoft’s Florence-2 VLM: inference, data auto-labeling, and fine-tuning for various computer vision ta...
Deep learning model for classifying radio signals using spectrogram images with PyTorch and transfer learning.Technologies: PyTorch, timm, Audio Pr...
2023
Deep Convolutional GAN implementation in PyTorch for generating realistic handwritten digits from the MNIST dataset.Technologies: PyTorch, Deep Lea...